神经内科护理人员对脑卒中康复护理的认知调查.pdf

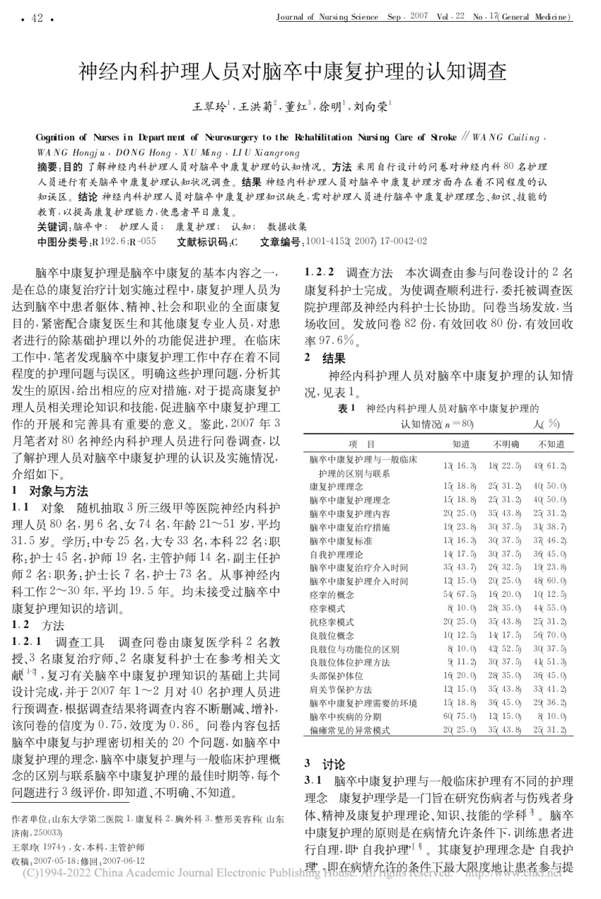
·42·JournalofNursingScienceSep.2007Vol∙22No∙17(GeneralMedicine)神经内科护理人员对脑卒中康复护理的认知调查王翠玲1‚王洪菊2‚董红3‚徐明1‚刘向荣1CognitionofNursesinDepartmentofNeurosurgerytotheRehabilitationNursingCareofStroke∥WANGCuiling‚WANGHongju‚DONGHong‚XUMing‚LIUXiangrong摘要:目的了解神经内科护理人员对脑卒中康复护理的认知情况。方法采用自行设计的问卷对神经内科80名护理人员进行有关脑卒中康复护理认知状况调查。结果神经内科护理人员对脑卒中康复护理方面存在着不同程度的认知误区。结论神经内科护理人员对脑卒中康复护理...

1、当您付费下载文档后,您只拥有了使用权限,并不意味着购买了版权,文档只能用于自身使用,不得用于其他商业用途(如 [转卖]进行直接盈利或[编辑后售卖]进行间接盈利)。


2、本站所有内容均由合作方或网友上传,本站不对文档的完整性、权威性及其观点立场正确性做任何保证或承诺!文档内容仅供研究参考,付费前请自行鉴别。


3、如文档内容存在违规,或者侵犯商业秘密、侵犯著作权等,请点击“违规举报”。

Q:已扫码付款购买某文档,但购买成功后没有显示下载入口?

A:建议您微信注册登录后购买,不要再次付款。出现该问题的概率很低,联系客服会尽快解决。

Q:【网盘链接直发】类型的文档,下载后显示链接失效怎么办?

A:联系右下角工作人员,将您的订单完整截图给工作人员,工作人员会将新的链接补发给您!

Q:如何查询已购买的文档和支付明细?

A:在您的“个人中心-我的订单”里,您可以查看到自己的文档购买记录。

Q:购买后如何下载?

A:在您的“我的订单”里,您可以下载购买的文档到本地。

Q:文档下载后打不开?

A:推荐使用Edge、Chrome内核浏览器下载。下载成功后,使用较高版本 office 或 wps 打开文档。如果文档扩展名不符,修改文档扩展名即可解决。

Q:下载后文档与页面展示有差异?

A:文档的总页数、文档格式和文档大小以系統显示为准,发生争议时,平台客服以系统显示作为判断依据。

Q:文档购买后可以申请退款吗?

A:所有收费文档都可以先部分预览再购买,且平台自身不编辑或修改文档内容,也不对该等内容的真实性、有效性负责。请您谨慎选择所需内容后支付。除因文档自身质量问题外(如:文档出现空白、乱码、内容缺失或下载后内容不一致、无法正常显示、损坏无法打开等情形),付费文档不予退换。

Q: 购买文档后如何咨询客服?

A: 首页点击页面右下角【在线客服】(周一至周五9点-17点),我们将安排专人为您处理。

康复哥
已认证
内容提供者

科室建设、临床文献、研究报告

确认删除?
VIP会员服务
限时9折优惠