截止10月,全国各省脑机接口收费标准汇总
来源:医休器械平台旗下公众号-医休NNR
作者:康复哥
大家好,我是康复哥。
点击获取产业链公司盘点原文件:
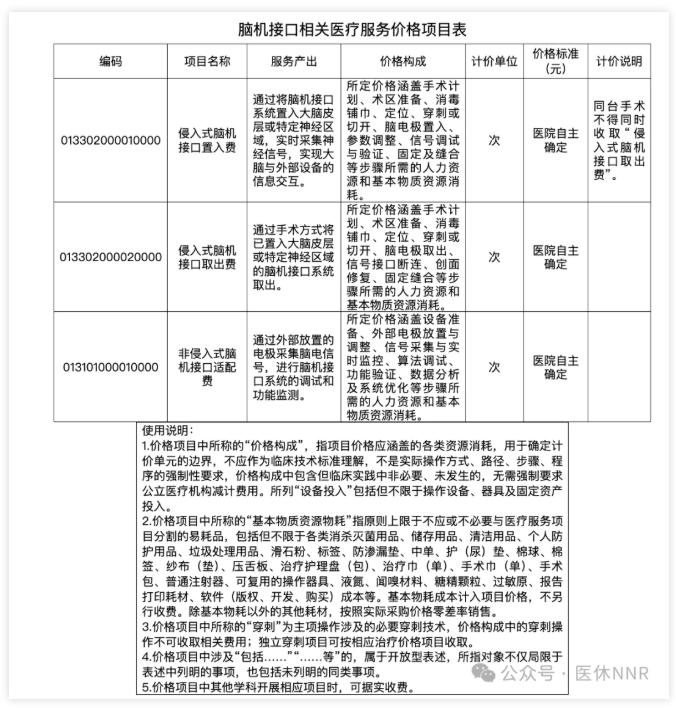
接着上期的产业链公司盘点,本文汇总下当前全国各省已经正式公开的脑机接口收费标准,供大家参考。

江苏省的脑机接口脑机接口项目收费标准原先官网是有公示稿的,但是小编找了一圈现在居然找不到了,所以标注了未明确,具体价格请以江苏省医保局正式披露为准。
以下是各省的具体通知文件汇总,我们附上时间和连接,如果有想了解更详细的内容的,可以自行查看。
1、湖北-2025-03-31

2、浙江-2025-05-12

3、上海-2025-08-26

4、广东-2025-09-17

5、江苏(官方链接已找不到,等待通知吧)-2025年7月29日

本文2025-10-20 17:51:19发表“医休观点”栏目。
本文链接:https://www.yixiuqixie.com/article/852.html
您需要登录后才可以发表评论, 登录登录 或者 注册
最新文档
热门文章


















