翔宇、伟思、麦澜德等多家上市企业,紧急澄清脑机接口业务进展!都尚未实现规模化销售
2026年1月初,A股脑机接口概念板块出现明显波动。1月4日以来板块快速升温,部分概念股连续涨停;1月7日板块未延续此前涨势,出现回调,多只个股当日跌幅较大。与此同时,投资者在互动平台集中追问上市公司脑机接口相关布局,机构调研也同步增多。



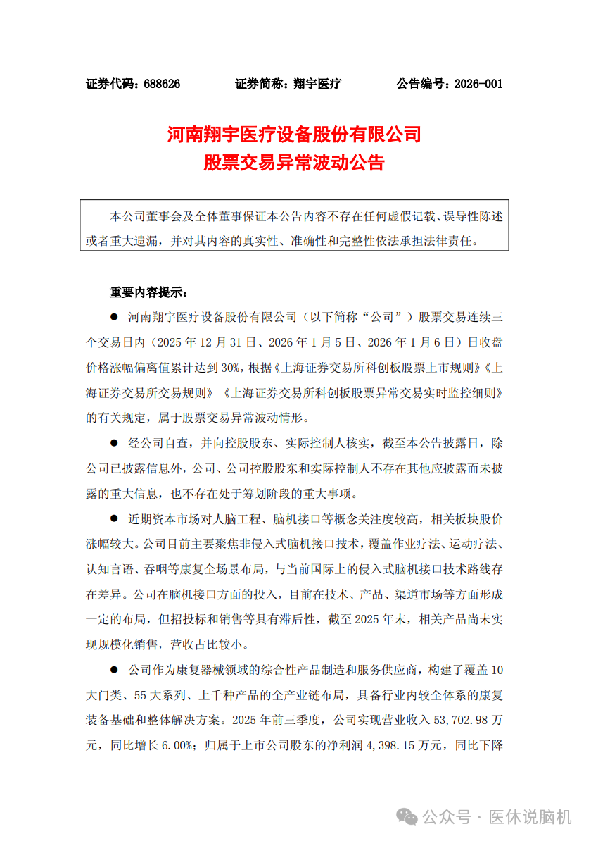
在板块热度上行阶段,多家上市公司陆续通过股票交易异常波动公告或相关披露,说明自身脑机接口业务进展及风险提示。翔宇医疗在公告中表示,公司目前主要聚焦非侵入式脑机接口技术,覆盖作业疗法、运动疗法、认知言语、吞咽等康复场景;公司在脑机接口方面已形成一定布局,但招投标与销售具有滞后性,截至2025年末相关产品尚未实现规模化销售,营收占比较小。
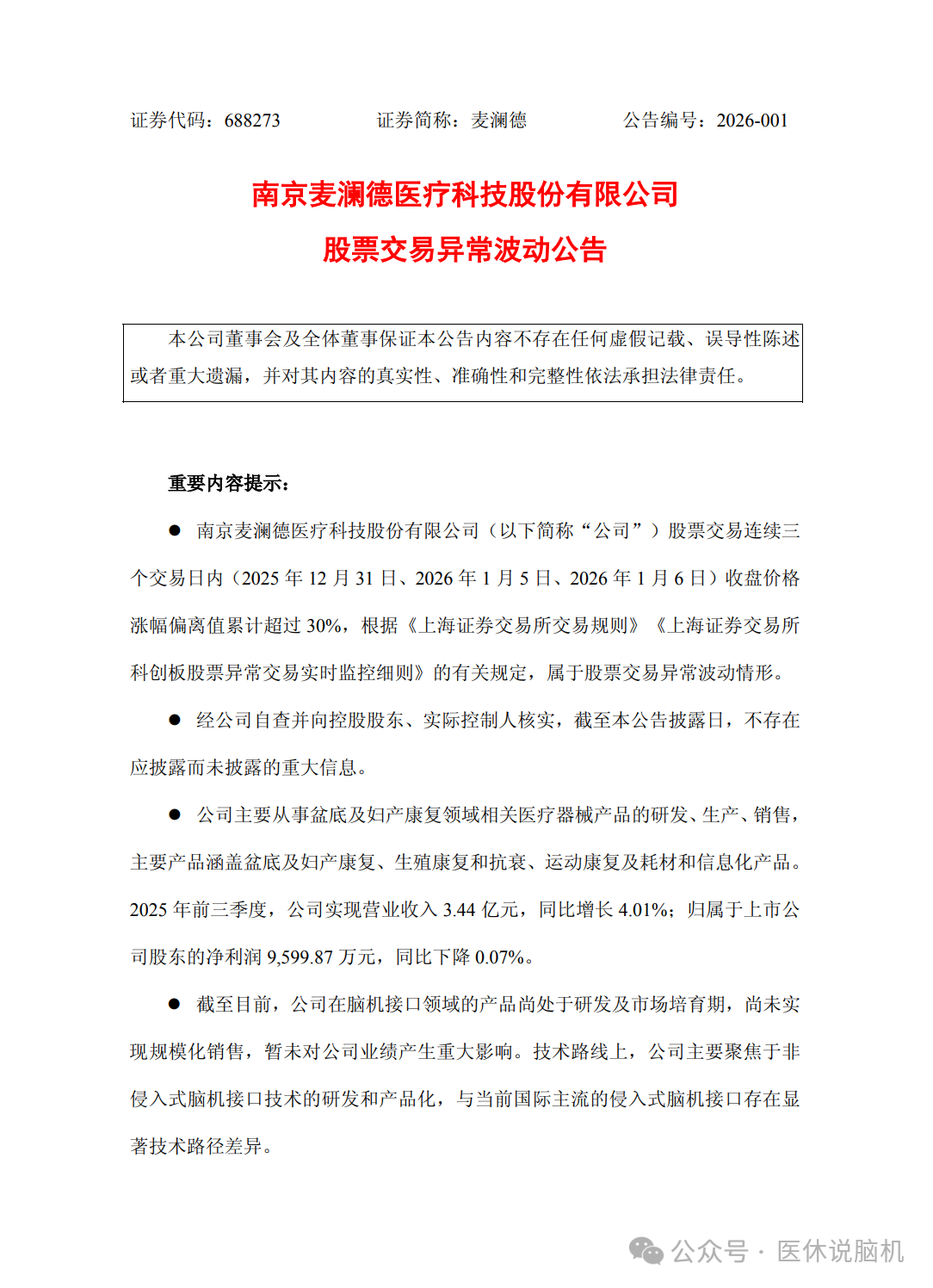
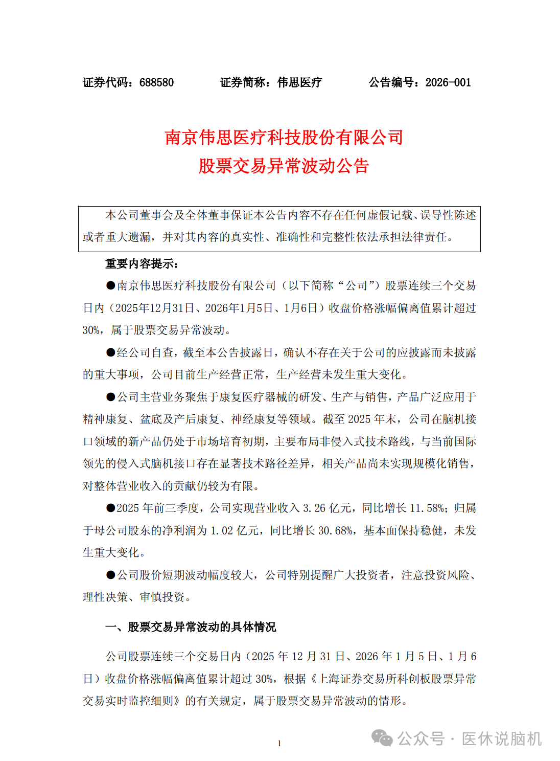
伟思医疗披露称,截至2025年末,公司在脑机接口领域的新产品仍处于市场培育初期,主要布局非侵入式技术路线;相关产品尚未实现规模化销售,对整体营业收入贡献仍较为有限。麦澜德披露称,截至目前公司在脑机接口领域的相关产品尚处于研发及市场培育期,尚未实现规模化销售,暂未对公司业绩产生重大影响;公司技术路线同样主要聚焦非侵入式脑机接口研发与产品化。
除披露业务进展外,也有公司在异动公告中对“概念股”标签进行澄清。三博脑科披露称,公司目前不涉及脑机接口产品的研发、生产及销售,相关收入占比对公司业绩影响有限。航天长峰披露称,公司目前未实际开展脑机接口相关业务。
此外,在市场热度较高的背景下,部分公司披露跨界或合作信息并受到监管关注。亚辉龙公告称与深圳脑机星链科技有限公司签署战略合作框架协议;公告发布后,上交所就合作相关内容发出问询,要求补充说明合作方技术路线、产品类型、研发或商业化状态及协同性等情况;公司随后进一步提示该协议为框架性意向协议,尚无实质性合作内容,后续实施存在不确定性。
上一篇:强脑,又融了20个亿下一篇:5个亿!这个脑机接口项目落地在南京栖霞
本文2026-01-08 12:56:34发表“行业新闻”栏目。
本文链接:https://www.yixiuqixie.com/article/961.html
您需要登录后才可以发表评论, 登录登录 或者 注册
最新文档
热门文章
阅读排行
- 建议收藏 | 各省市康复类病种医保支付试点工作方案整理汇总(下)
- 涉事1.5亿,多家医院重大违规被罚,门诊暂停!看完评论区又让我涨了不少见识
- 国家药监局关于暂停进口、经营和使用韩国杰希思医疗公司Nd:YAG激光治疗仪的公告
- 加速注射笔产能布局,英捷信医疗顺利完成数千万元A轮融资
- 雅培心脏电生理整体解决方案,助力安全高效精准的房颤消融治疗
- 内窥镜智能检测系统:精准高效,贝林视界引领医疗内镜检测新纪元
- 侵入式脑机接口,要量产了??
- AI读片时代,卒中影像标注如何做到精准?最新专家共识揭秘
- 快马加鞭 | 海南、新疆、青海三地医保局为脑机接口项目定价!
- 贵州、宁夏明确脑机接口医疗服务价格!截止目前全国已有21个省份可以收费


















